乐鱼体育
 
 
公司新闻 行业动态

促进服务出口 压减负面清单 我国服务贸易跑出自主开放“加速度”

时间:2026-05-29T06:32:58+08:00

推动服务贸易高质量发展的内在逻辑

在全球贸易结构深刻调整的当下,谁能在服务贸易领域抢占先机,谁就能在新一轮国际竞争中赢得更大主动权。随着我国服务出口持续提速、服务贸易开放布局不断优化,以负面清单为核心的制度型开放正在重塑对外开放新格局,为自主开放跑出“加速度”提供了强有力的制度牵引。从传统货物贸易大国向服务贸易强国迈进,不只是统计数据的变化,更是产业结构、制度供给和国际规则深度对接的系统变革。

从“货物大国”到“服务强国”的战略转向

长期以来,我国对外开放以货物贸易为主导,但新一轮科技革命与产业变革,让服务成为全球价值链分工的关键环节。金融服务、数字内容、研发设计、信息技术服务、文化创意、知识产权使用费等服务贸易细分领域,正在快速成为新的增长极。推动服务出口和服务进口协调发展,不仅能够提升出口的技术含量和附加值,更能够通过高水平开放倒逼国内产业升级,形成“以开放促改革、以服务促制造、以规则促治理”的良性循环。

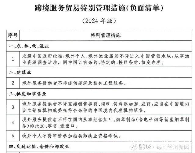
压减负面清单是制度型开放的核心抓手

与传统的正面清单不同,服务贸易领域广泛采用的负面清单模式,是指除清单所列限制或禁止领域外,其他领域一律向市场开放。这种“非禁即入”的规则设计,本身就是对市场主体权利和开放空间的最大化确认。近年来,我国不断压减服务贸易和服务业开放负面清单,外资准入限制条款持续减少,跨境交付、境外消费、商业存在和自然人流动等模式下的制度障碍不断被打破,金融、电信、文化旅游、医疗健康、教育培训等关键领域实现更大范围、更深层次的开放。

促进服务出口 压减负面清单 我国服务贸易跑出自主开放“加速度”

在自由贸易试验区、服务业扩大开放综合示范区、海南自由贸易港等先行先试平台上,负面清单版本迭代速度显著加快:从早期以制造业和传统服务业为主的准入限制,到当前更加聚焦数据跨境流动、数字服务提供、平台经济监管等新领域,制度供给不断向高标准国际经贸规则对标靠拢。压减负面清单,不是简单的“删条款”,而是以安全可控为底线,对开放边界和监管能力进行整体重塑。

促进服务出口 压减负面清单 我国服务贸易跑出自主开放“加速度”

促进服务出口为自主开放注入“活水”

服务出口规模的不断扩大,是我国服务贸易自主开放提速的直接体现。一方面,知识密集型服务出口保持快速增长,软件与信息服务、专业技术服务、知识产权使用费等领域持续增长,体现出强烈的“创新驱动”特征;文化服务、数字内容、在线教育、中医药服务、“中国设计”等具有明显文化和技术双重属性的服务出口,正在成为讲好中国故事、拓展国际市场的关键载体。服务出口的每一次突破,实质上都是规则、制度、人才和创新能力的综合胜出。

以数字服务贸易为例,云计算、跨境电商平台运营、工业软件服务外包、游戏和影视版权输出,已经让“无形之手”变成真金白银。某些东部沿海城市借助跨境数据流动便利化改革,在软件外包、金融后台服务、跨境在线客服领域快速做大规模,一家企业同时为数十个国家和地区的客户提供服务,服务出口额在数年间实现数倍增长。这类案例的背后,正是数据跨境流动规则优化、在线身份认证便利化以及知识产权保护加强等一揽子制度创新的综合作用。

负面清单压减与服务贸易结构升级的同频共振

促进服务出口 压减负面清单 我国服务贸易跑出自主开放“加速度”

压减负面清单与促进服务出口并非孤立政策,而是彼此强化的制度组合拳。从实践看,负面清单每一次“瘦身”,都会撬动服务贸易结构的一次“升级”。在金融服务领域,银行、保险、证券业的准入限制逐步放宽,引入更多国际化金融机构,有助于提升市场竞争程度和产品多样性,同时也为跨境结算、资产管理、风险对冲等高端金融服务出口搭建平台。在电信和信息服务领域,增值电信业务开放度提高,使得云服务、内容分发网络、数据处理等服务可以更便利地面向全球客户。当制度环境更开放、营商环境更透明,企业面向海外提供服务的边界随之被大幅拓宽。

促进服务出口 压减负面清单 我国服务贸易跑出自主开放“加速度”

与此服务贸易负面清单压减也推动了要素自由流动。人才跨境流动、专业资格相互认可、跨境支付和结算便利化,加上更可预期的监管规则,使得企业在布局全球业务时成本更可控、风险更可评估。这种环境对创新型、技术型服务企业尤为重要,它们往往依靠算法、模型、平台、创意等“软资产”参与国际竞争,而不是依赖传统的物理资本投入。

自主开放“加速度”的本质是规则与能力的升级

我国推动服务贸易自主开放,并非被动应对外部压力,而是立足自身发展阶段和比较优势做出的主动选择。所谓“加速度”,本质上是规则重构、制度创新和治理能力提升的叠加效应。在服务贸易领域,自主开放呈现出三个突出特征:一是从“数量扩张”转向“质量提升”,更加注重知识密集型、高附加值服务出口比重;二是从“单向开放”转向“双向互动”,强调规则对接、标准共建和治理协同;三是从“政策优惠”转向“制度供给”,突出营商环境、公平竞争与法治保障。

案例视角观察开放与创新的双向强化

某沿海城市依托国家服务贸易创新发展试点政策,出台涵盖跨境数据流动安全评估、知识产权快速维权通道、线上线下融合监管等一揽子配套措施,并在当地细化执行服务贸易负面清单。短短数年内,该地集聚了大量软件外包企业和数字内容创意公司,其中多家企业的海外收入占比超过七成。一家本土成长起来的工业软件企业,通过参与全球工业互联网平台构建,将设备远程运维、预测性维护和生产优化方案输出至东南亚和欧洲,在全球范围累计服务数百家制造企业。这一案例表明,当制度松绑与监管创新相结合,本土企业完全可以在全球服务价值链中站上更高位置。

开放与安全并行不悖。在更高水平开放背景下,有关方面同步强化了数据安全、个人信息保护、反洗钱、反垄断等领域的监管规则建设:在允许更多业务模式进入的引导企业通过合规运营在国际市场中树立可信形象。这种“边开放、边规范”的方式,既维护了国家安全与公共利益,又提高了我国企业在参与高标准国际规则竞争中的“合规含金量”。

面向未来的服务贸易升级路径

面向未来,在以高标准经贸规则为导向的开放进程中,服务贸易仍将是我国对外开放版图的关键支点。一方面,继续优化和压减服务贸易负面清单,在金融、电信、教育、文化、医疗、专业服务等领域稳步扩大制度型开放空间,让更多市场主体能够通过规范透明的规则参与竞争;围绕数字贸易、绿色服务、文化创意、中医药国际合作、工程咨询与标准输出等重点方向,培育一批具有全球影响力的服务品牌和平台型企业,带动服务出口质量和效率同步跃升。在这一过程中,以规则透明、公平竞争、可预期监管为核心的制度环境,将成为我国服务贸易跑出自主开放“加速度”的关键保障。

 

联系乐鱼体育

027-6005836 仅限中国 9:00-20:00
Copyright 2024 乐鱼体育-LEYUSPORTS中国官方网站 All Rights by 乐鱼体育